纽约国际588888
纽约国际588888
E-mail
OA
首页
走进纽约国际588888
荣誉资质
企业文化
子公司介绍
联系纽约国际588888
纽约国际588888简介
领军人物
组织架构
生长历程
业务领域
航空领域
航天领域
硬质合金
焦点竞争力
焦点技术优势
研发团队优势
平台优势
新闻中心
通知通告
公司要闻
子公司动态
企业党建
纽约国际588888风范
群团运动
党建动态
人力资源
人员招聘
人才理念
人才政策
投资者关系
公司治理
按期报告
公司通告
首页
走进纽约国际588888
荣誉资质
企业文化
子公司介绍
联系纽约国际588888
纽约国际588888简介
领军人物
组织架构
生长历程
业务领域
航空领域
航天领域
硬质合金
焦点竞争力
焦点技术优势
研发团队优势
平台优势
新闻中心
通知通告
公司要闻
子公司动态
企业党建
纽约国际588888风范
群团运动
党建动态
人力资源
人员招聘
人才理念
人才政策
投资者关系
公司治理
按期报告
公司通告
电话相同
0731-88122999
微信咨询
扫一扫添加
官方微信
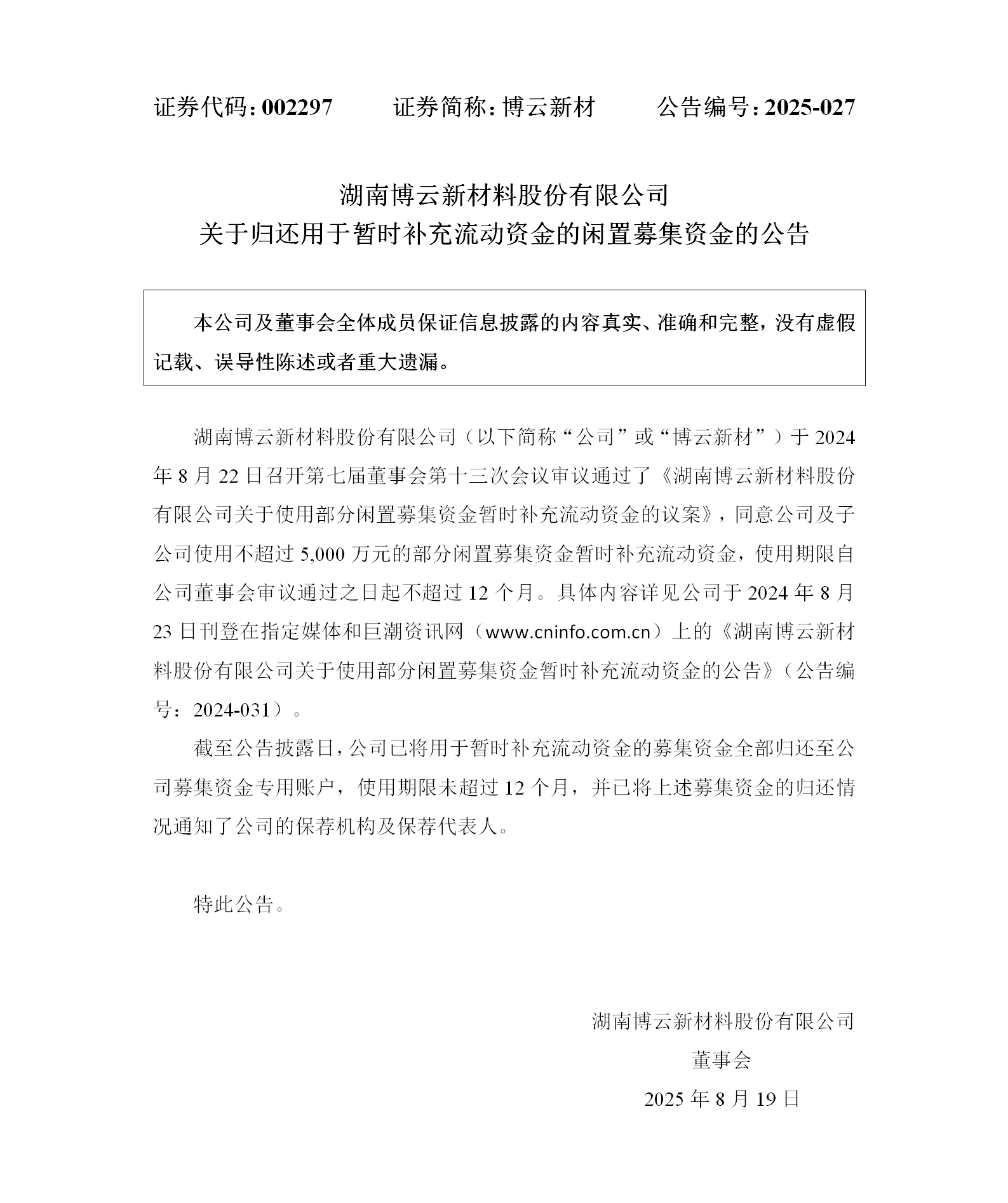
【2025-027】关于送还用于暂时增补流动资金的闲置募集资金的通告
分类:公司通告
作者:
来源:
宣布时间:2025-09-17
会见量:297
要害词:
上一个
【2025-028】第七届董事会第二十次集会决议通告
下一个
【2025-026】股票交易异常波动通告
相关文件
暂时没有内容信息显示
相关推荐
空客320飞机刹车副
空客320飞机刹车副
MA60刹车副
MA60刹车副
ERJ190 1010319
ERJ190 1010319
首页
走进纽约国际588888
荣誉资质
企业文化
子公司介绍
联系纽约国际588888
纽约国际588888简介
领军人物
组织架构
生长历程
业务领域
航空领域
航天领域
硬质合金
焦点竞争力
焦点技术优势
研发团队优势
平台优势
新闻中心
通知通告
公司要闻
子公司动态
企业党建
纽约国际588888风范
群团运动
党建动态
人力资源
人员招聘
人才理念
人才政策
投资者关系
公司治理
按期报告
公司通告
纽约国际588888新材民众号
地 址:湖南省长沙市岳麓区雷锋大道346号
Email:hnboyun@hnboyun.com.cn
业务咨询:0731-88122888
投资者热线:0731-85302297
版权所有:纽约国际588888
备案号:湘ICP备10003446号
纽约国际588888新材.网址
纽约国际588888.网址
网站建设:中企动力
网站地图